使用“扫一扫”即可将网页分享至朋友圈。
800亿芯片巨头崩了!一则传闻,吓得机构疯卖
来源:财通社
9月20日,半导体巨头三安光电跌上热搜。该公司午后突然跳水,股价一度逼近跌停,成交额超30亿元,收盘市值为874亿元。


盘后龙虎榜数据显示,四家机构席位分别净卖出2.4亿元、2.23亿元、1.21亿元、1.04亿元,合计净卖出高达6.88亿元。

近7亿机构资金涌出,股民纷纷发问:这是出啥黑天鹅了?
截至上半年末,前十大流通股东中,除三安电子和大基金外,持仓市值到亿元规模的有睿远成长价值混合A、诺安成长混合、兴全和润混合(LOF)、华夏国证半导体芯片ETF四只基金,以及社保、公司第三期员工持股计划和华夏人寿自有资金。

究竟谁在夺路而逃?
相关人士被带走?公司否认
三安光电的大跌跟一则传闻有关,有用户在网络平台发帖称,三安光电有相关人士中午在办公室被带走。财通社注意到,三安光电此前刚发布过变更董事的公告。
也有用户指出问题或出在定增价上:最新情况是定增方希望的价格是12元,董事长不怎么愿意,会坑了高位买入的员工,现在只能拖,说白了就是资金在博弈。

值得注意的是,三安光电最新价格19.51元,12元的定增目标价意味着还要在此基础上打6.15折,这会严重损害现有股东利益。
面对各种猜测,三安光电在20日下午及时对外回应。
三安光电投资者关系部门相关人士称,公司生产经营一切正常,股市方面的波动,具体原因在了解当中。对于董事任凯接受有关部门调查,该人士称,该董事因接受调查,所以大基金换了一个人过来,相关信息已公告。至于增发,该人士表示,目前还没有确定具体增发的时间点。
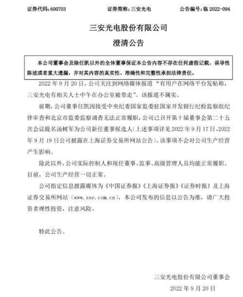
此后,三安光电进一步发布澄清公告,针对三安光电有相关人士中午在办公室被带走的传闻,公告称,该报道不属实。

芯片反腐持续,董事刚换
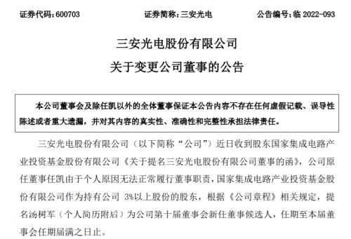
9月18日盘后,三安光电发布公告称,近日收到股东国家集成电路产业投资基金股份有限公司(以下简称大基金)《关于提名三安光电股份有限公司董事的函》,公司原任董事任凯由于个人原因无法正常履行董事职责,大基金作为持有公司 3%以上股份的股东,根据《公司章程》相关规定,提名汤树军为公司第十届董事会新任董事候选人,任期至本届董事会任期届满之日止。

公告当日,三安光电召开董事会审议通过变更董事的议案。在该公告前后四个交易日,叠加大盘下行因素,三安光电累计跌超18%。
任凯被撤换事出有因。9月16日,中央纪委国家监委网站曾发布消息,国家开发银行管理企业副总裁任凯,正接受审查调查。
被查时,任凯在华芯投资担任副总裁已长达8年时间。
2007年12月至2014年9月,国家开发银行评审二局评审四处处长;2014年9月至2014年12月,华芯投资管理有限责任公司副总裁(正处级);2014年12月至今,华芯投资管理有限责任公司副总裁(副职级)。
华芯投资由国家开发银行全资子公司国开金融有限责任公司出资45%,是大基金的唯一管理人以及大基金二期的管理人之一,负责基金的投资运作。
值得注意的是,任凯此前除了担任三安光电董事外,也是长电科技董事和中芯国际的非执行董事。在上述被查消息发布当日,长电科技、中芯国际分别公告,鉴于上述原因,任凯无法正常履职。其不参与公司日常经营管理。该事项不会对公司生产经营、财务状况等产生影响。
据不完全统计,芯片反腐潮下,7月至今大基金已有6名高管落马,包括国开行国开发展基金管理部原副主任路军、大基金总经理丁文武,以及华芯投资原总监杜洋、投资三部副总经理杨征帆、投资二部原总经理刘洋。
有观点认为,这或将对未来中国芯片行业的投资产生一定影响。
截至6月末,大基金持有三安光电2.9亿股,占公司总股本的6.47%,系第二大股东,目前持股市值约57亿元。去年9月,大基金发布减持计划后开始频繁减持三安光电。到了今年3月,大基金累计减持2%股份,宣布减持计划实施完毕。
79亿元定增计划延期
去年9月,三安光电抛出高达79亿元的非公开发行预案,其中69亿元用于湖北三安Mini/Micro LED显示产业化项目,为主营业务发展打开新的空间。
时隔近一年,9月18日,三安光电发布最新公告称,将本次非公开发行股票股东大会决议的有效期及授权董事会全权办理本次非公开发行股票相关事宜的有效期自届满之日起延长 12 个月,即延长至 2023 年 10 月 14 日。
发行计划延期的原因或可能确实与定增价协商不一致有关,过低的定增价首先直接损害了员工持股计划参与人的利益。
2020年11月11日,三安光电发布公告称,公司第三期员工持股计划通过非交易过户方式受让公司回购账户中持有的股票和通过二级市场购买的公司股票全部实施完毕,其合计持有公司股票约7602万股,占公司总股本的1.6971%。
本次员工持股计划的参加对象为公司董事、高级管理人员、公司及下属子公司的员工,约为3186人。员工持股计划锁定期为12个月,存续期为36个月。如今早已过了锁定期。
据估算,本次持股计划的平均成本大约是24.26元/股。前述传闻中定增参与方希望的12元的定增价与此差距过大,员工利益直接腰斩。因此,不排除三期员工持股计划减持。
三安光电一直是LED芯片龙头,从2014年开始,该公司实施了一系列转型措施,设立了三安集成电路公司,开始规模化切入集成电路和Ⅲ-Ⅴ族化合物半导体领域。
半年报显示,三安光电实现营业收入67.62亿元,同比增长10.60%;归母净利润9.32亿元,同比增长5.46%;扣非归母净利润2.20亿元,同比下滑28.31%。
上半年,公司高端LED领域占比持续提升,特别是MiniLED的应用获得国际龙头客户持续推进,其中某单一客户出货量稳定增长。
此外,三安光电还被机构视为中国碳化硅龙头公司。光大证券研报指出,公司碳化硅衬底已向多家国际大厂送样验证,碳化硅MOSFET产品已送样数十家客户验证,硅基氮化镓方面,产品的客户工程送样及系统验证进程正在加快。
“比特财经”的新闻页面文章、图片、音频、视频等稿件均为自媒体人、第三方机构发布或转载。如稿件涉及版权等问题,请与
我们联系删除或处理,客服邮箱:bitokx@163.com,稿件内容仅为传递更多信息之目的,不代表本网观点,亦不代表本网站赞同
其观点或证实其内容的真实性。
