使用“扫一扫”即可将网页分享至朋友圈。
如何评价中国的军工水平?
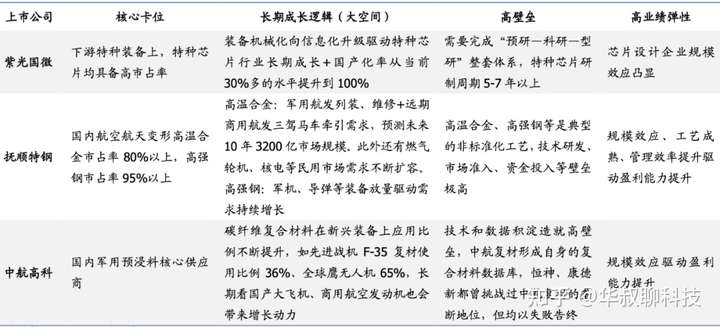
温习了几期老行业的情况下,今天开拓聊聊新行业的军工。 老实说,很多人对军工不是很有信心,一般人好像很难看到军工行业的未来发展前景,尤其一些企业的业绩很难进行跟踪预测,买得云里雾里,好像参与了一个完全陌生的行业,你是谁,你要去哪里?即使买了心里也没底。今天就分析一下军工的长期逻辑—— 『军工行业发展宏观逻辑』 1、我国的发展与现在国防实力不匹配,尤其国际战略格局、战争形态、中国军队的历史使命都在发生变化,我国军事实力必须与经济实力发展同步提升。 2、目前中美武器装备实力、装备数量、质量都有较大差距。 ① 我国武器装备数量与美国差距较大,军机数量仅为美国27%,我国坦克数量只有美国的 52.5%,装甲车与美国数量相差5000辆。 ② 除了数量差距外,我国武器装备在质量差距也比较大。 美国歼击机全部为三代机以上,三代机占83%,四代机占17%。而我国二代歼击机仍有47%,这些飞机都是上世纪90年代以前的主流机型,而新型的四代战机刚刚列装,数量不足2%,因此中国现役歼击机整体比美国落后了一代,甚至美国第五代战机的验证机已在2020年试飞。 以美国歼击机研发经费看,二代机和四代机相差100倍,美国歼击机数量约是中国的2倍,但价值量却是中国的4倍。 1、另外,预计未来民参军将持续激发市场活力,军转民将带来万亿产业空间。 2、还有我国在全球军贸市场份额小、档次低,长期来看,中国军贸发展潜力巨大—— ① 从需求看,国际不稳定因素导致对高技术、高性能的装备需求越来越大。 ② 从供给看,随着未来军民融合的先进国防科技工业体系建成,我国军贸发展的空间将更为广阔。 ③ 从客户结构看,随着中国武器在某些领域达到国际先进水平,且性价比越来越高,西方国家也有望购买某些非核心装备,甚至核心装备。 我国已经成为世界第二大经济体,2020 年我国军费支出为2523亿美元,只有美国的32%。2020我国军费占GDP比仅1.7%,远低于美国和俄罗斯。为此提升军队实力,我国提出了新三步走战略,加快实现富国与强军统一。 『军工产业链分析』 军工跟其他产业链有一个比较的区别,军工涉及的领域不仅仅只在军工,还有民用方面,由于军工是所有科技战的最高阵地,作为科技立国、军事强国来说,它的地位尤为明显。军工建设主要有3方面—— 1、战争能力建设:主要是备战能力建设,重点装备包括:导弹、军机、无人机、航空发动机、国防信息化装备、颠覆性装备(如激光武器、电磁武器等)。 2、军民融合发展:军民技术通用性,很多军工企业实质是高端制造业,不止于国防军工需求,在民用领域也可获得万亿级别的发展空间,如大飞机、商用航空发动机、卫星 互联网、北斗、红外、碳纤维等。 3、军贸:全球地缘局势动荡背景下扩大客户群体的主要方向之一。 下面列了两份军工产业链的名单,但这里也不是完整的,会有缺漏,由于军工产业链涉及企业庞大,而且比较零散,发动机、导弹、飞机、无人机等每个细分领域的上中下游企业都有差别,华叔的提供的产业链仅供参考。 另外,跟踪军工行业还需要注意企业属于国企,还是民企,军工行业的大部分核心技术一般掌握在国企手上,民企只负责少数核心技术。国企和民企的业绩弹性也有区别,民企弹性相对较好,但它并不一定掌握最核心的技术壁垒环节,是否有长远投资价值,都需要大家不断跟踪。 军机产业链 导弹产业链 导弹产业链 『军工行业上游核心壁垒最高』 军工壁垒最高的是上游原材料企业,尤其是铸造业,对原材料有严格的准入要求,但一旦被认可,有很高的确定性和成长性,毕竟都是走进口替代逻辑,一般企业是无法达到军工级别的要求。 这里主要是高温合金、两机叶片、钛合金、炭纤维、红外、连接器、特种芯片。 高温合金—— 抚顺特钢(民企):主要打造变形高温合金,市占比达80%。 钢研高纳(国企)、图南股份(民企):以铸造高温合金为主。 这块先入壁垒高,一旦进入用户的供应链体系,一般不会轻易更换。 两机叶片—— 应流股份(民企)、航亚科技(民企):精铸叶片以体制内企业为主,但也有典型的新进入企业,例如应流股份、航亚科技。 两机叶片技术复杂,对质量、稳定性要求苛刻,技术壁垒高,技术更迭慢导致新进入者少。资质认证难,主机厂与叶片供应商具有长期稳定合作关系,市场先入壁垒高。 钛合金—— 西部超导(国企)、宝钛股份(国企)属于棒材 宝钛股份还有板材环节,这里还包括:西部材料(国企) 军工对装备服役安全性寿命的高要求,其所用高端钛合金对质量要求十分苛刻。不仅研发周期长,且需要长期的生产数据统计分析持续改进,技术体系复杂。 炭纤维—— 上游炭纤维包括:中简科技(民企)、光威复材(民企)、江苏恒神、 中复神鹰(国企)。 中游碳纤维预浸料由中航高科(国企)垄断。 军用碳纤维供货经历数10年研发、验证及生产历程,一般不换供应商,市场先入壁垒高。 红外—— 这里包括:睿创微纳(民企)、高德红外(民企)、大立科技(民企)等。 红外热成像集光学、集成电路设计、传感器设计、MEMS 工艺、计算机和物理学等多个学科为一体,行业具有较高的技术壁垒。 连接器—— 主要是中航光电(国企)、航天电器(国企)。这里要有高质量稳定性高等要求。 特种芯片—— 包括:国微电子(港股退市)、振芯科技(民企)、景嘉微(民企)等。 严格的市场准入壁垒,需要完成预研—科研—型研整套体系,该周期长达 5 年以上。 说了这么多,再总结一下军工上游的整体逻辑,首先很多人认为军工上游是按照军方直接制定价格进行采购,没有议价空间,这是错的,其实这里许多环节都有市场化。例如钛合金、炭纤维、机加工等环节已经出现不同程度的降价。 但降价也可以下游的需求量提升,对于上游企业的业绩增长反而有利,以军工电子元器件为例,一直执行的是招标采购,市场化竞争充分,逐年降价也是事实,但量上来了。 更其他行业一样,是否降价,还是要看企业所在环节的核心壁垒高不高,关键还是壁垒、核心竞争力和卡位。 『长期成长、长赛道、高壁垒、高增长的军工企业』 1、高增长细分赛道核心卡位企业: 细分赛道拥有极高市占比,这类企业订单节奏决定整个产业链交付,作为军工基石产品在新兴装备上渗透率会不断提升。 这里有:紫光国微(国企)、抚顺特钢(民企)、中航高科(国企) 紫光国微:国产特种芯片龙头,特种装备高增长细分赛道的核心卡位企业。 抚顺特钢:在国内率先研发生产A100 钢、300M钢,广泛应用于飞机起落架、 航空发动机轴、导弹、舰艇壳体等关键部件,也是军机、导弹等产品的核心供应商,军机、导弹放量列装也会带动高强钢需求持续增长。 抚顺特钢在国内航空航天变形高温合金市占率80%以上,高强钢市占率95%以上。抚顺特钢的订单节奏也决定了整个产业链的交付情况。 中航高科:碳纤维复材赛道上的核心卡位企业,预浸料占据产业主导地位。 1、军工主机厂或核心分系统厂商: 这里主要是有垄断性低位企业,一旦新装备列装带来几十年的营收增长,随着规模效应、治理结构改善等,盈利能力将持续改善。 如:中航沈飞(国企)、航发动力(国企)、湘电股份(国企)、航发控制(国企)、中航西飞(国企)、洪都航空(国企)、航天彩虹(国企)。 中航沈飞:我国歼击机总装上市公司,这稀缺性可想而知。我国军机补量、提质需求迫切。 航发动力:航发产业具备5个特征:空间足够大、赛道足够长、产品应用周期足够长、壁垒足够高、产业格局足够好。 预计未来 7 年我国航发整体市场空间超过9000亿元。航发的研制有高投入高回报的特点,一旦研制成功产品的应用周期很长,一款成熟产品能够销售30~50年,面临的竞争威胁很小,制造商可以安心享受技术和产业链升级带来的好处。 航空发动机技术壁垒高,以至全球都呈少数寡头垄断局面。在国际上,航发动力也是能够自主研制航空发动机产品的少数企业之一。 湘电股份:处于发展前瞻性装备、军工技术红利外溢、军民融合式发展的3大趋势中。核心竞争力在于国内领先的电机+电控研制厂商,舰船综合电力系统、电磁发射2类核心技术在国内稀缺性毋庸置疑。 中航西飞:我国军用大飞机总装上市公司,公司有3大业务:军机、民机,航空零部件代工。 军机有3大细分领域:运输机、轰炸机、预警机。 运输机:我国运输机的数量仅为美国的34%、俄罗斯的40%,运能仅为美国的2%、俄罗斯的3%,我们预计未来10年我国运输机缺口或达400架。 民机:大飞机是极具战略意义的新兴产业,未来10年有望带来数万亿航空产业增量。作为C919的主供应商,承担了机翼、中机身等6个工作包 的研制任务,任务量约占整个机体结构的50%。此外公司承担ARJ21机身、机翼的生产任务,占整个飞机制造量60%以上,将持续受益国产商飞产业发展。 还有,中航西飞随着中国高端制造能力迅速提升,公司有望逐步深入到全球航空产业链。中航西飞在产的核心机型运-20能够大幅提高空军战略投送能力,将是未来很长 时间内我国大型运输机平台。民机方面,公司深度参与国产大飞机C919及ARJ21配套, 国际转包业务将受益于全球航空产业复苏。 洪都航空:我国教练机+导弹总装上市公司。A股教练机核心龙头,切入导弹市场。教练机提质补量需求紧迫:我国在役教练机仅405架, 绝对数量仅为美国14.64%,且高教机占比不到18%,相较于美国的40%差距较大。 公司是国内唯一同时具备军用初、中、高级教练机产品独立研制及生产能力的企业,具备垄断性的产业地位,2021中报大额预收款锁定未来3~5年的高景气度,在产 核心机型CJ-6、K-8、L-15持续受益于下游需求旺盛、订单饱满。通过资产置换切入导 弹市场后,有望给公司带来更大的发展机遇。 航天彩虹:我国军内军贸无人机总装上市公司。我国军用无人机的核心资产,产品谱系最全,是我国首家实现无人机出口量最大的单位。近10年销售额累计数已处于全球市场前3位。 从行业角度,无人机因其消耗属性强,将在国内军用列装、全球军贸市场、 民用需求等3个领域迎来放量增长期。预计在未来全球军贸与国内列装市场都会迎来大幅增长。 航发控制:我国航空发动机控制系统上市公司,在军用发动机控制系统领域几乎处于垄断性地位。不仅全面配套我国在役在研所有军用航发,同时也肩负了国产商发控制系统的研制重任。 长期国产商用航空发动机一旦实现定型批产,将带来长达 20 年以上的大规模应用。此外,通用航空、军用战车、燃气轮机等领域对于控制系统的需求同样强劲,公司未来或继续以动力控制系统核心技术为依托,向其他领域持续拓展。 1、拥有强产品拓展能力的军工企业: 通过技术、产品的扩张获得长期成长的企业。 这类企业在军用领域拥有较强的技术,在所在细分领域是龙头企业,这里包括:振华科技(国企)、西部超导(国企)、北摩高科(民企)、上海瀚讯(民企)、火炬电子(民企)等。 1、军民融合式成长的军工企业 依托产品竞争力、市场化机制等,在军民用领域可以获得长足发展。 这类企业不仅要求在军民品领域拥有产品竞争优势,而且需要市场化的机制在民用领域打开市场空间。这里包括:中航光电(国企)、应流股份(民企)、睿创微纳(民企)、宝钛股份(国企)等。 西部材料子公司西部钛业是导弹、四代机等军工高增长赛道上的核心钛材企业。 2021、2022 年公司军品钛材产能为1500 吨、3000吨,实现翻倍增长。在全面备战能力建设带来装备尤其是航天导弹放量列装的背景下,即使连续翻番的产能也有足够的订单消化。 航空航天薄板材单价更高,规模效应下盈利能力将继续提升。价格方面, 军用钛材价格呈现为兵器 < 舰船 < 航空 < 航天导弹,公司新增军品产能优先供给航空航天巨大缺口,量产后规模 效应将会大幅提升公司盈利能力。 西部超导:高性能合金材料龙头,引领我国高端合金材料产业发展。目前布局钛合金、高温合金、超导材料3大领域。 钛合金:新型战机钛合金棒丝材主要供应商,供需双振下盈利能力有望持续提升。 高温合金:公司向高温合金领域延伸是其产品拓展能力的重要体现,未来有望在航空发动机长坡厚雪赛道获得长期成长。 超导材料:全球唯一低温超导全流程生产企业,引领我国超导材料产业发展。 宝钛股份:是我国规模最大的钛材生产企业,最完整的以钛及钛合金为主的稀有金属材料专业化生产科研基地,国内及出口航空航天用钛材的主要供应商之一,也是我国目前唯一一家具有铸—锻—钛材加工完整产业链的企业。 这里虽然例举了不少军工上市公司,但不代表所有公司都是各自环节的龙头,这里头部企业空间和确定新最高的企业主要是航发动力、洪都航空、宝钛股份、抚顺特钢,由于军工很难跟踪调研各环节中,企业的市占比,有不少企业都没上市,头部企业甚至都不是目前的上市企业,对于一般人来说,跟踪军工行业确实有困难,我们只能从军工整个行业景气度进行跟踪,最多细分到飞机发动机、飞机、导弹等领域进行跟踪,目前景气度最好的飞机,其次飞机发动机,最后到导弹,如果根据弹性来说,飞机发动机最好,但由于目前技术受限,企业业绩无法释放,还需要等待。业绩好又有空间的是飞机和导弹。 『军工行业未来空间』 2010-2017 年我国在武器装备费上共投入 2.42 万亿元,已经成功研制、小批量量产了一系列重点型号武器装备。当前正处于我国第四次换装大周期的收获期,补量与提质正同步进行。本轮补量与提质结束后,预计会有新一代武器研发与迭代,行业将持续成长。 我们不能精确预测军工行业的空间,但军转民空间,还是有一些资料可以推测前景。 最新公布的《军用技术转民用推广目录(2018 年度)》围绕先进材料、智能制造、高端装备、新一代信息技术、新能源与环保、应急救援及公共安全等 6 个技术领域,共选出 150 项军转民技术成果。根据不完全统计,该文件中包含的军转民技术成果超 1000 余项专利,潜在的市场规模或超 过 1 万亿元。随着政策对军转民的支持力度不断加大,这些民用需求正在逐渐实现。

“比特财经”的新闻页面文章、图片、音频、视频等稿件均为自媒体人、第三方机构发布或转载。如稿件涉及版权等问题,请与
我们联系删除或处理,客服邮箱:bitokx@163.com,稿件内容仅为传递更多信息之目的,不代表本网观点,亦不代表本网站赞同
其观点或证实其内容的真实性。
