分享到微信朋友圈 ×
打开微信,点击底部的“发现”,
使用“扫一扫”即可将网页分享至朋友圈。
使用“扫一扫”即可将网页分享至朋友圈。
加载中 ...![]()
财联社8月24日互动平台精选
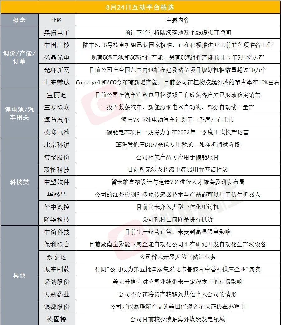
【财联社8月24日互动平台精选】大盘全天高开低走,创业板指领跌,创近三个月最大单日跌幅,宁德时代跌近6%。盘面上,仅农业相关板块逆势走强;下跌方面,昨日反弹的赛道股再度调整跌幅居前。总体上个股跌多涨少,两市超4400只个股下跌,超50股跌停或跌超10%,跌停个股数量创近期新高。沪深两市今日成交额11261亿,较上个交易日放量1238亿。上市公司在互动平台积极回应:双枪科技表示,目前暂无涉及超级电容器用竹基活性炭;北京科锐表示,正研发低压BIPV光伏专用微逆,处样机调试阶段;光环新网表示,目前公司在全国范围内包括在建及储备项目规划机柜数量超过10万个;常宝股份表示,公司相关产品可应用于储能项目。

“比特财经”的新闻页面文章、图片、音频、视频等稿件均为自媒体人、第三方机构发布或转载。如稿件涉及版权等问题,请与
我们联系删除或处理,客服邮箱:bitokx@163.com,稿件内容仅为传递更多信息之目的,不代表本网观点,亦不代表本网站赞同
其观点或证实其内容的真实性。
